Home Blog
Agentic AI Automated Pull Request Code Refactoring against Guidelines
Giving a high level description, design, code and sample results for an Agentic AI solution that leverages current agentic frameworks, LLMs, Prompt...
Conversational Chatbot with Intent, Chat history context using LLM API
Simple code I wrote a while back to build a conversational chatbot using any LLM API which uses historic conversation for context...
Prompt Engineering. Tree of Thought + Chain of Thought
Prompt engineering is a dynamic, creative and powerful skill to learn in current AI LLM era. LLMs are a powerful tool to...
Using AI LLMs to accelerate learning, business problem solving
Haven't blogged in a while, thought might be good to put some recent thoughts (X tweets) in one place. Last few years...
RAG Vector db(FAISS) Llama3 User Query Process Insurance Claim
Combine RAG and Vector db (FAISS) with LLM model to extract relevant data from latest documents for a User Query - Process...
Databricks for Data Science MLOps – model training deploy
Databricks is a good tool for building, training and deploying models. Easy to learn and use (1-2 days)
Comparing AWS, Azure, Google Cloud for AI/ML model training, MLOps, GPU access
I have been experimenting with the main #cloud providers - #AWS, #Azure, #Google for #AI #ML model training using #CPUs and #GPUs.
Generate Product Description SEO CTA Twitter Keywords from Images- GenAI Multimodal API (OpenAI gpt-4o)
Objective: Show a basic model to generate product description, SEO CTA and Twitter keywords from product images using a GenAI multimodal API,...
Faster R-CNN model, ResNet-50 backbone, COCO dataset, GPU- Extract Image Product Attributes
Objective: Show a basic architecture and implementation of a CV (computer vision) CNN model to extract product attributes by using object detection,...
AI ML DL Marketing Models – Product attribution, Churn, Marketing mix
Product Attribution
Product attribution is the process of quantifying the contribution of different product attributes to a business outcome...
Future Automation- GPT4o OpenAI LLMs Multimodal AI
Testing #GPT4o, good but mac app has inference latency issues. #multimodal is the future. #LLMs are commoditized. Fine tuned #industry specific models...
Github repo- AI ML LLM Multimodal code, theory, research, projects
Sharing personal github repo for code, theory, math’s and projects for training on all aspects of #AI, #ML, #datascience research for solving...
Multimodal model for healthcare
I am building #multimodal #opensource model for #healthcare or any industry is challenging but fun #technically. So much to learn apply. Data...
US Healthcare AI
#books i am reading in #Healthcare #AI #US. A giant complex mess.
https://www.amazon.com/gp/product/B0BXNVM6FC/ref=ppx_yo_dt_b_d_asin_title_o01?ie=UTF8&psc=1
https://www.amazon.com/gp/product/B01IOHQ9LO/ref=ppx_yo_dt_b_d_asin_title_o03?ie=UTF8&psc=1
AI in healthcare – thoughts, articles
#Healthcare in its current form does not benefit patients or providers. Processes, #technology, cost, #insurance etc are old and not integrated. #AI...
OpenAI, LLM – Q*, AGI, Self Taught Reasoning, Optimizing, Synthetic data
Trying to catch up on all the news around what happened at OpenAI. There are a lot of rumours around Q*, AGI,...
OpenAI GPT-4 – large multimodal model
#OpenAI has just released #GPT-4, their latest model. Being multimodal it can process text and image. That makes things very interesting. Once...
Ideas Articles on Healthtech Startups
I think there is scope for more AI/data analytics based healthtech startups that can provide better patient health lifecycle management for
Innovative Startup Building and Networking
Created a new meetup group for open, informal and collaborative networking event for anyone interested in building innovative startups in any industry...
GMO Grantham latest on the Super bubble
Another good one from #GMO Grantham on the current super #bubble. 2023 will be another #bear #market in my view. Base case...
Startups and Data Science – 2023
Finally got to catchup on some startup and real data science activity after a few months. Wanted to put together what I...
RoboAdvisory Algorithm using Macroeconomic data
Predict 3 year Forward Asset Prices & Direction and Portfolio Return & Risk using Historic Macro data & Central Bank Forecasts
Clustering- Unsupervised learning- Types, Metrics
This article will discuss the basic theory and relevant code examples for different clustering algorithms.
Code for different algorithms...
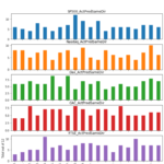
Classification- Types, Metrics and Comparison via Pipeline GridSearchCV
This article will discuss the basic theory and relevant code examples for different classification algorithms. It will also show how to test...
Regression- Types, Metrics, Comparison via Pipeline GridSearchCV
This article will discuss the basic theory and relevant code examples for different regression algorithms. It will also show how to test...
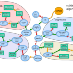
Data Science Process
Most data science problems can be solved by following a standard process
Process Flow diagram with some details is...
Common NLP Tasks and Libraries
Common NLP tasks (Sentiment, Keyword, Topic, Summary, etc) using main libraries (HuggingFace Transformers, Spacy, Pytorch, Tensorflow, Scikit, etc)
Idea...
Computer Vision CIFAR10 Image Classification using Tensorflow and CNN
Using Tensorflow and keras for building CNN model with CIFAR-10 dataset for image classification
Built different CNN models using...
Computer Vision People Counter using OpenCV, YOLO5, Pytorch
Computer Vision model for livestream frame people counter. Using OpenCV, YOLO5 from ultralytics, pytorch YOLO5 used the COCO image dataset for training...
AI Robotics in Restaurant, Food Beverage industry
Sharing a few articles related to #AI and #Robotics in #Restaurant #Food #Beverage industry. There is a demand for #automation in this...
DALL.E – Creating Images from Text
OpenAI is a well known AI lab for creating the GPT-n series of deep learning pre-trained autoregressive language models similar to BERT/Roberta/XLNet....
How A.I. Is Transforming Golf Equipment
The role of artificial intelligence in golf club design
While we know of many business applications of AI, the...
John Deere self-driving tractors
Interesting article on automation in farming. Big area of interest across the world as labour, supply chain is getting disrupted due to...
Data Engineers vs Data Scientists
Interesting article on data engineers vs data scientists from https://gradientflow.com/ is given below. One of the main issues for building ML/AI/DL models...
NLP Transformers – Attention Is All You Need
In this article I'd like to share the original paper related to the concept of #Transformers in #NLP for #AI #DeepLearning. It...
USDA (United States Department of Agriculture) – AI in Agriculture and Food Supply Chain
USDA (United States Department of Agriculture) has published a series of articles and documents on how it plans to use AI to...
When not to use Deep Learning – LSTM (Long Short-term Memory) networks
This article is comparing the results of using a deep learning algorithm, LSTMs, for a regression problem versus simple Neural Networks and...
Market Correction – Risk assets sell-off
This 10% #selloff is just the beginning. Even a 50% #correction would only get to pre #covid levels, when #global #economy was...
AI/Deep Learning applications in healthcare industry
I am sharing this article to show some possible uses for AI/Deep Learning in healthcare industry. Healthcare industry has traditionally been slow...
RandomForest Regression model for predicting US 10 year Treasury Bond Prices using Macroeconomic Data
Building a #datascience #machinelearning #algorithm is relatively simple.
8 lines of #python code.
It's...
DataWisdomX – Data Science course – Introductory videos to all lectures
Please check out the introduction video playlist on youtube to all lectures. It will give you an idea about what is being...
Data Science – End 2 End Beginners Course Part 1 – Machine Learning and...
Announcing the launch of our online course on Udemy and other online platforms.
https://youtu.be/ZacHdseW00A
KDnuggets – Top Data Science, Machine Learning Methods Used, 2018/2019
Very interesting post by KDnuggets on machine learning methods being used. Lot of increase in usage for deep learning neural network algorithms....
ML Map – Choosing the right algorithm for your problem
Often the hardest part of solving a machine learning problem can be finding the right estimator (algorithm) for the job.
Geoffrey Hinton, Father of Deep Learning, research articles page
http://www.cs.toronto.edu/~hinton/papers.html
One of his earlier articles written in 1986!Learning internal representations by error propagation. http://www.cs.toronto.edu/~hinton/absps/pdp8.pdf
Another one...
Useful websites for Data Science
https://www.kdnuggets.com/
https://towardsdatascience.com/
https://machinelearningmastery.com/start-here/
https://www.analyticsvidhya.com/
https://www.kaggle.com/
https://www.datacamp.com/community/data-science-cheatsheets
Top Free Books for Data Science Basics
There are a large no of free books available online to learn the basics of data science. Very good to start with...
Applying NLP algorithms to Predict US Fed Fund Rate Decision
Objective
Observe and
improve the results of applying NLP algorithms on FOMC meeting minutes to predict
Fed Fund rate decision (hike,...


















